▪ 内蒙古自治区农牧业科学院公开招聘控制数人员220名
▪报名时间:3月9日9:00-3月15日24:00
内蒙古自治区农牧业科学院
2026年面向社会公开招聘
控制数人员公告
根据内蒙古自治区农牧业科学院发展需要,现面向社会公开招聘。相关事项公告如下:
一、招聘计划及条件
(一)招聘计划
本次招聘岗位计划使用经编制部门核准的控制数面向社会公开招聘,计划面向社会公开招聘控制数人员220人,具体岗位、条件等详见附件《内蒙古自治区农牧业科学院2026年面向社会公开招聘控制数人员岗位表》(以下简称《岗位表》),控制数人员不纳入编制管理。
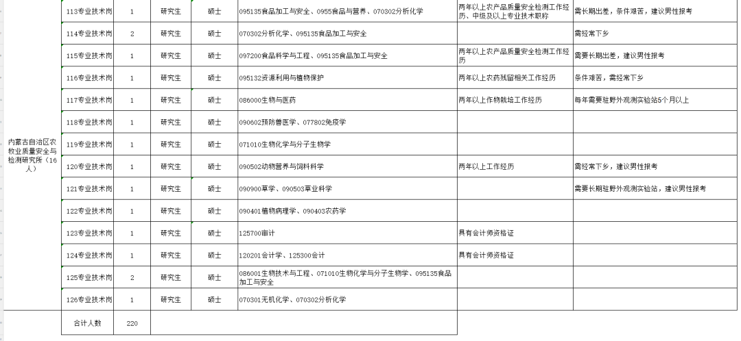
岗位表
▼









(二)招聘条件
1.应聘人员应具备下列基本条件:
(1)具有中华人民共和国国籍;
(2)遵守中华人民共和国宪法和法律,拥护中国共产党领导和社会主义制度;
(3)铸牢中华民族共同体意识,自觉维护民族团结进步;
(4)品行端正,具有较强的事业心和责任感;
(5)适应岗位要求的身体条件和心理素质;
(6)法律法规规定的其他条件。
2.除具备基本条件外,还应具备下列报考条件:
(1)必须具有岗位要求的学历学位;
(2)年龄要求38周岁以下,即1988年3月6日(不含)后出生。博士研究生或副高级以上职称人员可放宽至40周岁以下,即1986年3月6日(不含)后出生;
二、招聘程序
本次公开招聘按照网上报名、资格初审及缴费、笔试、资格复审、面试、体检、考察、公示、聘用等程序进行。
(一)报名
1.报名统一采取网上报名的方式进行。
报名网站:内蒙古北方人事考试服务中心
网址:http://www.bfrsks.com
2.报名时间
3月9日9:00-3月15日24:00;资格初审截止时间为3月17日17:00;缴费截止时间为3月18日17:00。
3.报名流程
(一)资格审核
1.资格审核工作在网上进行,按照报考条件对照应聘人员所填报的《信息登记表》各项内容逐项进行审核。凡不符合报考条件的,资格审核不予通过;
2.应聘人员在网上成功提交报名信息后,应及时查询审核结果;
3.通过审核的应聘人员,根据通知下载打印《笔试准考证》,届时请应聘人员关注报名网站和内蒙古自治区农牧业科学院网站通知。
(二)笔试
1.笔试开考比例为(岗位招聘计划数与应聘缴费人数之比)1:3,未达到1:3比例的由招聘领导小组研究决定后在报名网站和内蒙古自治区农牧业科学院网站发布取消或核减岗位信息,相关调整公告于3月19日9:00在报名网站公布,取消开考岗位的应聘人员,可于3月19日9:00-12:00改报其他岗位或放弃报名。
2.笔试科目:《综合能力测试》
笔试为闭卷考试,不指定大纲和教材,笔试仅提供国家通用语言文字一种文字试卷,对不按规定文字作答的按零分处理。
3.笔试时间地点:呼和浩特市,具体时间地点见准考证。
4.应聘人员须持有效身份证件(居民身份证、临时身份证、护照或社会保障卡)和《笔试准考证》参加考试。
5.试卷满分为100分,成绩保留后两位小数,尾数四舍五入。
笔试成绩总分=《综合能力测试》成绩+政策加分。
6.对于蒙古族、达斡尔族、鄂伦春族、鄂温克族应聘人员,在笔试成绩加0.25分。
7.笔试结束后,根据应聘人员的笔试成绩由内蒙古自治区农牧业科学院划定最低合格分数线。应聘人员笔试成绩、是否进入资格复审和笔试最低合格分数线在报名网站和内蒙古自治区农牧业科学院网站查询。
8.博士研究生不参加笔试。
(三)资格复审
资格复审工作由内蒙古自治区农牧业科学院负责完成。资格复审和面试的有关要求,提前5天在报名网站和内蒙古自治区农牧业科学院官网上公告。
(四)面试
1.采取结构化面试方式进行,时间为8分钟,面试满分为100分(保留到小数点后两位,尾数四舍五入)。
2.对于实际到场参加面试人数等于或少于岗位实际招聘计划数的岗位,应聘人员面试成绩须达到面试合格分数线70分,方可进入下一环节。
3.博士研究生应聘人员单独分组面试,面试成绩须达到面试合格分数线70分,方可进入下一环节。
(五)总成绩计算
普通岗位:考试总成绩=笔试成绩总分×50%+面试成绩总分×50%(保留到小数点后两位,尾数四舍五入)。
免笔试岗位:考试总成绩=面试成绩总分
考试总成绩和是否进入体检在报名网站和内蒙古自治区农牧业科学院网站公布。
(六)体检和考察
1.按照总成绩由高到低的顺序和岗位拟聘用人数,等额确定进入体检和考察范围的人员。
2.体检在事业单位人事综合管理部门指定的医疗体检机构进行,费用自理。
(七)公示和聘用
1.根据应聘人员的考试总成绩、体检和考察结果,由内蒙古自治区农牧业科学院研究确定拟聘用人员;
2.本次公开招聘公示前各环节出现缺额的,依次进行递补,递补只进行1次;
3.对拟聘人员名单在报名网站和内蒙古自治区农牧业科学院网站上进行公示,公示期为5个工作日,并公布监督举报电话,接受社会监督;
4.公示期间,对于反映应聘人员有关问题的举报信、电话以及有关部门转办的举报信,及时进行调查核实并将最终核实结果反馈举报人和转办单位;
5.对应聘人员的资格审查贯穿于公开招聘的全过程,在招聘过程中任何环节发现有信息不实、条件不符、弄虚作假等影响聘用的情形,一律取消聘用资格;
6.经公示无异议,确定拟聘用人选,按照有关规定,上报内蒙古自治区人力资源和社会保障厅办理备案手续;
7.应聘人员在本次公开招聘办理聘用备案手续前被其他事业单位聘用且未满试用期的(以事业单位人事综合管理部门下发备案或批准文件为准);或在公务员招考中被新录用的(以录用主管机关下发录用备案或批准文件为准);在公开招聘过程中有信息不实、条件不符、弄虚作假等影响聘用的,取消本次招聘聘用资格;
8.内蒙古自治区农牧业科学院与新聘用人员签订聘用合同,合同期限为3年,新聘用人员属初次就业的,试用期为12个月;其他聘用人员,试用期为3个月。试用期包括在聘用合同期限内。试用期满合格的,予以正式聘用;试用期间或期满不合格的,解除聘用。本次招聘被录取并聘用的人员在职期间享受相应待遇,依法依规为其缴纳“五险一金”,参加企业职工基本养老保险,建立企业年金。被录用的博士研究生参照《内蒙古自治区农牧业科学院“绿色通道”刚性引进高层次人才实施办法》中的人才评议指标体系打分,享受相应待遇。
三、其他事项
咨询和监督电话
工作时间(工作日):9:00-12:00 14:00-17:00
监督电话:0471-5295695
政策咨询电话:0471-5186945
网上报名技术咨询电话:0471-5186976
内蒙古自治区农牧业科学院
2026年3月6日
